借助病案讨论培养临床思维能力通过风险识别确保医疗安全
12月8日,我院科研教学科主任、神经外科主任医师周东升在学术报告厅进行了《复杂性颅脑损伤病案讨论与临床思维能力培养》培训,住培和实习学员200多人参加了培训。

颅脑损伤是一种常见的创伤,发生率仅次于四肢损伤。其特点是伤情复杂、病情严重、进展较快、死亡率高、并发症多。经抢救治疗,大部分患者虽然幸存下来,但常遗留有不同程度的神经功能障碍,直接影响患者的生活质量,也给患者本人及其家庭带来痛苦和困难。因此,培养住培和实习学员在接诊颅脑损伤患者时,如何采集病史、体格检查、选择辅助检查、制定积极、规范、有效的诊疗方案,是提高颅脑损伤患者救治成功率的重要保障。
本次病案讨论选择的病例为一名特殊身份、特殊职业、因工受伤、病情渐进加重、家属有特殊要求、涉及转诊转院、邀请上级医院专家会诊并协助手术和多层面医患沟通等重要环节,虽然患者病情复杂,颅盖骨和前颅底凹陷骨折合并脑脊液漏,脑内、硬膜下、硬膜外多发颅内血肿,但经过全力抢救,患者最终预后良好,痊愈出院。

通过近2小时的病例救治经验分析和与学员之间的互动讨论,一方面使学员们初步掌握了颅脑损伤的基本理论、基本知识、基本技能和头颅CT阅片的基本技巧,通过临床症状及体征变化和动态影像检查资料看到了颅脑损伤患者病情变化的全过程,学员们懂得了在医疗环节过程中如何遵守核心制度,学会了每一个环节中如何与患者家属进行有效沟通。同时,周主任告诫学员任何时候、任何工作都必须牢牢把握好安全和质量关。最后,通过观看手术过程中和康复出院时的视频资料,让学员们真实感受到,只要医务工作者有严谨认真的工作态度、有及时观察病情变化的意识和能力;有吃苦敬业的奉献精神、有同情和关爱患者的高尚情操,医务人员的辛勤付出就一定会赢得患者和家属的肯定。

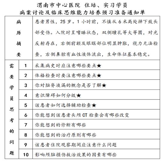
病案讨论前一周,为学员下发了预习准备通知单,以便于学员能认真复习准备,现场讨论时能参与互动,踊跃发言。通过本次病案讨论,大家一致认为,对提高学员临床综合履职能力有启发和帮助作用。